• Case Studies
  • Photography
  • About
  • N362PC
Instigate Creative
  • Case Studies
  • Photography
  • About
  • N362PC

Faction

Moving vehicles driverlessly.

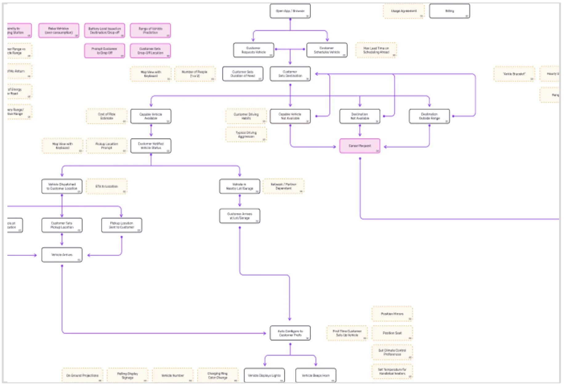
As a member of the small internal design team, I lead all software product and experience design as well as all corporate branding. I accomplished this through the creation of information architecture flows, user journeys, and roadmaps. Workeing directly with our external vendors, internal hardware and software teams to create prototypes for on and off road vehicle tests. Design changes and updates are driven by user research sessions, market analysis, and customer needs. Concepts created for both driverless deliveries and vehicles-on-demand.

I developed advanced technical solutions for driverless and fleet management technologies that resulted in multiple patents being filed.

Examples below

 

Core Disciplines

 

User Experience

Cross team collaboration with both the software and hardware teams translating the end customer needs into fully functional and useful interfaces.  Balancing product vision and state of the art technology and pushing the boundaries in the name of efficiency.

 

TeleAssist® is Faction’s core remote vehicle management product. All vehicles are always in autonomous mode. When a vehicle encounters an anomaly during a mission it will request help from a human operator. The operator will provide guidance on the vehicles next move allowing the vehicle to continue in autonomous mode. Faction vehicles are never remotely driven as the latency is far too much for safe operation. Below is from the latest functional prototype giving the TeleAssist® operator full 360° views from the vehicle.

 

Information Architecture

Initial strategy, scope, structure and form of the customer journeys. Creating the operational roadmaps of each product use case and each touchpoint along the path. Identifying displays, dependencies, content and decisions encountered for each product.

 

Research

The continuous process of behavioral observation and questioning to understand the motivations and needs of end customers. Additionally, looking at tangential industries to apply proven processes and procedures where applicable. Analytical and critical assessment of product needs throughout product development.

 

Moving Pictures

No marketing campaign would be complete without a complete collection of video and motion graphics to help tell the story. We always have cameras rolling at any event or test session to ensure our social media channels were stocked with content. A little bit of real mixed with the magic of Hollywood to show our technology in action. Here are some of the pieces I put together for various campaigns and events.

 
 

Y Combinator Demo Day Teaser.

Laguna Seca Self Racing Cars Autonomous Lap.

Delivery vehicle concept showing business to consumer model

Scrolling website animation showing delivery and vehicle on-demand.

GoCar Las Vegas Launch Featuring Faction.

 

Branding

I created all our logos, word marks and iconography.

 

Supporting Disciplines

Industrial Design

Working with the rest of the design team we provide the foundation for our physical product development.  This broad discipline oversees nearly every aspect in the design evolution. Some examples are: concept ideation, human factors, prototyping, materials, engineering review, and manufacturability.



 

Marketing

Any business requires a cohesive marketing message across multiple touch points.  That need is especially broad for startups.  Website, social media, trade show materials, pitch deck graphics, and video production.  Every external communication is considered and crafted.





 

Infographics developed to tell “day in the life” stories for both business models.

 

Visualization

Working with our in house 3D and special effect expert we create visualization that are leveraged throughout the work.  Engineering, Software, Design and Marketing all reliy on this capability.  Creating early photoreal design prototypes, ergonomic studies, camera FOV work, potential partner pitch concepts, rendered and video marketing materials.

 

contact for availability